- 首頁
- 全部
報名與繳費方式
//
//
//
// 
- 欲 報 名 本 課 程 請 郵 寄 / 親 送 報 名 資 料 , 恕 不 受 理 電 話 預 留 、 傳 真 報 名 -
.jpg)




報名方式
填具報名表繳交近1年內2吋、護照規格照片3張(背面請書寫姓名),臉部應佔照片之70~80%、身分證正反面影本、相關科系之畢業證書影本及服務單位開立之工作經歷證明書。
繳交相關工程經驗之勞保投保明細(或所得清單),勞保明細請加蓋勞保局章戳,所得清單請至稅捐處申請。
注意事項︰
1. 請依順序,將報名表件整理齊全後,用迴紋針夾在右上角,切勿折疊。
2. 可臨櫃報名或郵寄報名:
(1)臨櫃報名:繳交上述證明文件。
報名地點:淡江大學推廣教育處(台北市大安區金華街199巷5號)進門後左手邊櫃檯
(2)郵寄報名:請將報名資料以A4規格信封郵寄至上述報名地點。
3. 報名日期:即日起,額滿為止。
4. 報名時間:週一至週五上午9時至11時,下午2時至9時。
5. 各項證件如有不符合報名資格之各項規定或有偽造、假借、塗改等情事者,應自負法律責任
且一經查明即取消其與本訓練班所有之資格認定(包括受訓資格、領證資格、換證資格等)
且不予退費 。
6. 初審核可並完成繳費手續者,若經複審發現證件不合簡章之規定,承辦人即通知限期補件
若於限期內無法補足證件者,本處將取消其受訓資格,並退回學費;開課後辦理延期或退費者,
依證照中心規定及教育部「專科以上學校推廣教育實施辦法」辦理。
7. 學員人數不足時不開班,對已完成繳費手續之學員,本訓練班將協調轉班或退回學費。
8. 若逾期未繳費或因個人原因取消報名,未特別備註取回(或寄回)者,本處將銷毀報名資料。
9. 無法如期上課之學員,本處僅接受在上課前辦理延期(限1次)或依照推廣教育辦法申請退費
凡轉班者如因個人原因無法2次到訓,則不得再辦理退費。
適用對象
.主管機關
行政院公共工程委員會,委託淡江大學代訓練
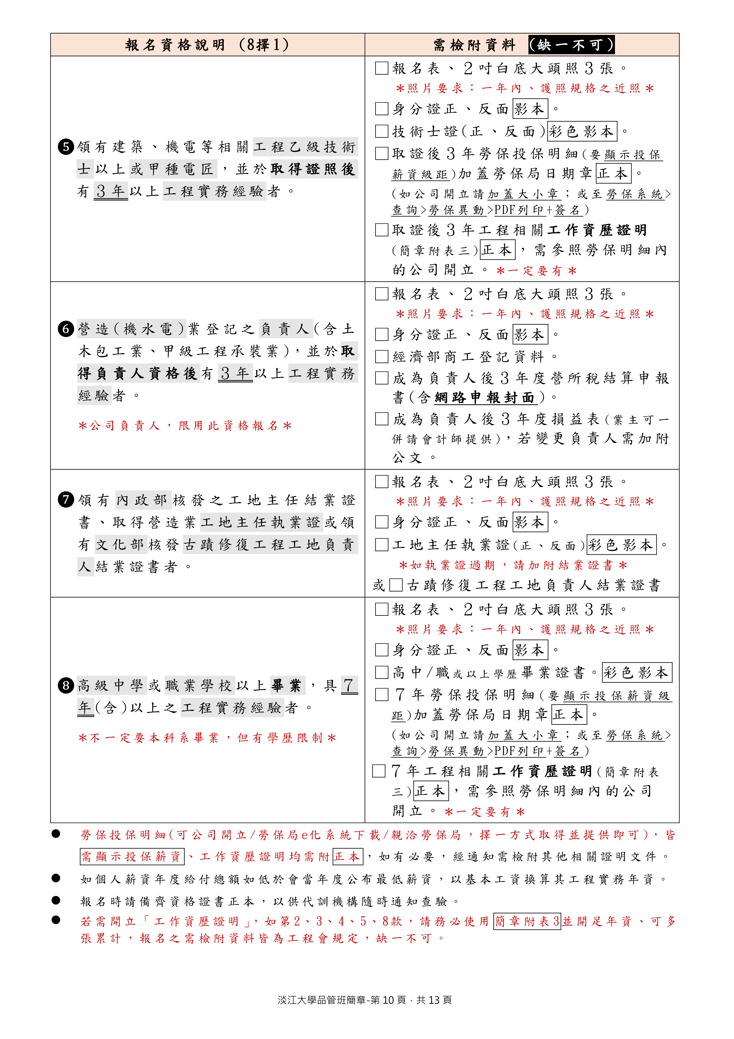
.受訓資格(8擇1),詳細檢附資料請見簡章第9~10頁


課程介紹

課程備註
.參訓費用 NT 17,000 元整 (開課前2-3週內通知繳費,請在期限內以下列方式繳交)
- 臨櫃現金、刷卡
- 即期支票(抬頭:淡江大學學校財團法人淡江大學)
- 銀行轉帳(第一銀行信義分行,戶名:淡江大學學校財團法人淡江大學,帳號:1621-000-4528)
- 參訓費用僅含授課場地、講師鐘點、教材、基本耗材及班務行政費用;如有其他需求(例如額外開立證明、證書補發......等)需額外收費。
.訓練期間:本訓練班分假日班及夜間班兩種班別,員額每班以45人為限。
- 假日班:每班上課8週,每週上課2天,每天上課6小時<中部/東部/外島...等,非常態>
- 夜間班:每班上課8週,每週上課3天(一、三、五),每晚上課3小時
客服聯絡
- 聯絡電話:(02)2321-6320 轉8867(郭小姐)、8851~8853(收件櫃台)
- 服務時間:週一至週五 08:00-11:30、13:30-17:00、17:30-21:00 (收件櫃台)
- 回訓請洽承辦人:林小姐(分機8858)